Kurumsal Kaynak Planlaması Yazılımları Ara 9. Deneme Sınavı
Toplam 20 Soru1.Soru
Bir mal veya hizmeti gününün koşullarına göre üretebilen ve sağlayan işletmelerde o mal veya hizmetin, birimler arasında doğru ve hızlı bir şekilde geçişinin sağlanması için aşağıdakilerden hangisine ihtiyaç vardır?
|
Personeli Güçlendirme Olanakları |
|
Küresel Rekabet Koşulları |
|
Yeni Bilgi Teknolojileri Olanakları |
|
Rekabate Dayalı Yeni Ürün ve Üretim Politikaları |
|
Yeni Tedarik Zinciri Olanakları |
Bir mal veya hizmeti gününün koşullarına göre üretebilen ve sağlayan işletmelerde o mal veya hizmetin, birimler arasında doğru ve hızlı bir şekilde geçişinin sağlanması için "Yeni Tedarik Zinciri Olanakları"na ihtiyaç duyulur. Doğru yanıt E şıkkıdır.
2.Soru
"İşletmelerin aldıkları yazılımı işletmenin amaç ve hedeflerine uyacak şekilde bir sistem kurması ve bunu kullanacak birimlere gerekli bilgi ve yetkiyi vermesi" işletmelerin bilgi teknolojilerini seçerken göz önünde bulundurmaları gereken unsurlardan hangisi ile ilgilidir?
|
Kontrol |
|
Yapı |
|
Veri tabanı |
|
Uyarlama |
|
En iyi uygulamalar |
Uyarlama: Hiçbir kurumsal kaynak planlaması bir işletmeye tamamıyla uyumlu olamamaktadır. İşletmenin, bu yazılımı aldıktan sonra kendi ihtiyaçları doğrultusunda uygulaması gerekmektedir. Ancak işletme eski alışkanlıklarından dolayı bu yeni uygulamayı da eskisine benzetme amacı taşıyabilir. Bu durum da işletmenin karşısına ek maliyetler çıkarabilmektedir. İşletmeye düşen görev, aldıkları yazılımı işletmenin amaç ve hedeflerine uyacak şekilde bir sistem kurması ve bunu kullanacak birimlere gerekli bilgi ve yetkiyi vermesidir. Doğru yanıt D şıkkıdır.
3.Soru
Aşağıdaki ifadeleriden hangisi /hangileri doğrudur?
i. Kurumsal kaynak planlamasının işletmeye kazandırdığı birçok fayda vardır.
ii. Kurumsal Kaynak Planlamasına geçen işletme sayısı her geçen gün artmaktadır.
iii. Günümüzde bakım/ onarım, hızla değişen ve işletmelerin ayak uydurmak zorunda olduğu bir süreçtir.
vi. İşletmelerin KKP sistemlerini kurmadaki teknik nedenleri, işletme nedenlerinden daha fazladır.
|
i |
|
vi |
|
i, ii |
|
iii, iv |
|
i, ii, iv |
iii. Günümüzde rekabet, hızla değişen ve işletmelerin ayak uydurmak zorunda olduğu bir süreçtir
vi.
işletme nedenleri daha fazladır.
4.Soru
Seçeneklerden hangisinde KKP'nin temel özelliklerinden olan fonksiyonelliğin doğru tanımı verilmiştir?
|
Bir bütünün bölümlerinin bir arada, aynı zamanda bir sistem içerisinde kullanılmasıdır. |
|
Bir sistemin birimlerden oluşma oranıdır. |
|
Bir yazılım ya da bilgi işleme sisteminin sunduğu olanaklardır |
|
Var olan bir sistemin irdelenip,tersine mühendislik çalışması ile |
|
Sistem üzerinde ihtiyaçlara göre değişiklik yapma seçeneğinin olmasıdır. |
Fonksiyonellik: Bir yazılım ya da bilgi işleme sisteminin sunduğu
olanaklardır
5.Soru
Yukarıda verilen şemada "4" numara ile gösterilen iş süreci aşağıdakilerden hangisidir?
|
İşlem |
|
Girdi çıktı |
|
Kontrol |
|
Kayıt |
|
Döküman |
6.Soru
Kurumsal kaynak planlaması sayesinde işletmelerin gereksiz süreçleri ortadan kaldırabilmesi, hatasız mal ve hizmet oranını minimum düzeye çekebilmesi ile verimlilik ve etkinlikte bir artış sağlayabilmesi aşağıdakilerden hangisi ile ilgilidir?
|
Rekabate Dayalı Yeni Bakım ve Onarım Politikaları |
|
Yeni Bilgi Teknolojileri Olanakları |
|
Küresel Rekabet Koşulları |
|
Rekabate Dayalı Yeni Ürün ve Üretim Politikaları |
|
Yeni Tedarik Zinciri Olanakları |
Kurumsal kaynak planlaması sayesinde işletmelerin gereksiz süreçleri ortadan kaldırabilmesi, hatasız mal ve hizmet oranını minimum düzeye çekebilmesi ile verimlilik ve etkinlikte bir artış sağlayabilmesi "Rekabate Dayalı Yeni Ürün ve Üretim Politikaları" ile ilgilidir. Doğru yanıt D şıkkıdır.
7.Soru
Üretim kapasitesinin ve stokların etkin bir şekilde dağıtımını sağlayan, müşteri servis düzeyini yükseltmek ve stok yatırımlarını düşürmek için, üretim ve dağıtım yöneticileri tarafından ihtiyaç duyulan bilgi akışını sağlayan sisteme ne ad verilir?
|
MRP II (Üretim Kaynakları Planlaması) |
|
MRP (Malzeme İhtiyaç Planlaması) |
|
CRP (Kapasite İhtiyaçları Planlaması) |
|
DRP (Dağıtım Kaynakları Planlaması) |
|
CIM (Bilgisayar Bütünleşik Üretim) |
DRP; üretim kapasitesinin ve stokların etkin bir şekilde dağıtımını sağlamak, müşteri servis düzeyini yükseltmek ve stok yatırımlarını düşürmek için, üretim ve dağıtım yöneticileri tarafından ihtiyaç duyulan bilgi akışını sağlar (Ağayev, 2007). Doğru yanıt D şıkkıdır.
8.Soru
Kurumsal kaynak planlamasının iş süreçleri ile ilgili nedenleri daha çok bu yazılımın işletmelere bir maliyet azaltıcı etki yapıp yapmadığını ölçmek amacıyla kullanılmaktadır.
İşletmelerin kurumsal kaynak planlamasına geçiş kararı üzerinde etkili olan iş süreçleri ile ilgili aşağıda verilen nedenlerden hangisi diğerlerinden oran olarak daha yüksektir?
|
Etkinlik iyileştirmeleri |
|
Finansal döngü |
|
Nakit yönetimi |
|
Personelin azaltılması |
|
Satın alma |
Kurumsal kaynak planlamasının iş süreçleri ile ilgili nedenleri daha çok bu yazılımın işletmelere bir maliyet azaltıcı etki yapıp yapmadığını ölçmek amacıyla kullanılmaktadır. Personelin azaltılması bu amaçların en başında gelmektedir. Bu sistemle birlikte işletmede yapılacak işler için gereken personelin optimum düzeyde tutulması hedeflenmektedir.
9.Soru
Kurumların yaptıkları işlerin sonuçlarına ilişkin göstergeler arasından seçilmiş ve diğer göstergelere göre süreç açısından daha fazla önem verilen göstergelere ne ad verilmektedir?
|
Davranışa dayalı ölçütler |
|
Kurumsal kaynak planlaması |
|
Grafik derecelendirme ölçekleri |
|
Basit sıralama yöntemi |
|
Kritik performans göstergeleri |
Kritik performans göstergeleri, kurumların yaptıkları işlerin sonuçlarına ilişkin göstergeler arasından seçilmiş ve diğer göstergelere göre süreç açısından daha fazla önem verilen göstergelerdir.
10.Soru
I- Müşteriye odaklanma
II- İş süreçlerinin temelden yeniden düşünülmesi ve tasarlanması
III- Yapısal reorganizasyon
Yukarıdakilerden hangileri değişim mühendisliğinin temel bileşenlerindendir?
|
Yalnız I |
|
Yalnız II |
|
Yalnız III |
|
II ve III |
|
I, II ve III |
Verilen her üç madde değişim mühendisliğinin temel bileşenleridir. Bunlara ek olarak yeni bilgi teknolojilerinden yararlanmada temel bileşenlerden biridir.
11.Soru
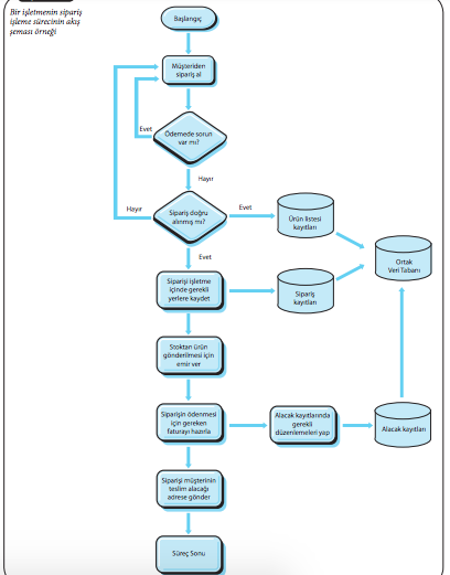
Aşağıdakilerden hangisi bir işletmenin sipariş işleme sürecinde diğerlerine göre daha üst basamaktadır?
|
Müşteriden sipariş al |
|
Ödeme de sorun olup olmadığını kontrol et |
|
Ürün listesi kayıtlarını incele |
|
Ortak veri tabanına giriş yap |
|
Sipariş kayıtlarını veri tabanına gir |
12.Soru
I- KKP, bilgisayar yazılımı şeklinde alınıp satılabilen ticari bir üründür,
II- KKP, bir kurumun tüm süreç ve verilerini tek bir geniş kapsamlı ve bütünleşik yapı altında toplayan bir gelişim amacıdır,
III- İş süreçlerine çözümler sunan bir altyapının anahtar ögesidir.
Yukarıda verilen kurumsal kaynak planlamasının ele alınış biçimlerinden hangileri kavramı tanımlayan biçimlerdendir?
|
Yalnız I |
|
Yalnız II |
|
Yalnız III |
|
II ve III |
|
I, II ve III |
Verilen her üç maddede KKP kavramının ele alınış biçimlerindendir.
13.Soru
Kurumsal kaynak planlamasına geçiş kararı üzerinde etkili olan iş süreçleri ile ilgili nedenlerden hangi faydanın işletme sayısı ve örnek oranı en yüksektir?
|
Personelin azaltılması |
|
Stokların azaltılması |
|
Bilgi teknolojileri maliyetlerinin azaltılması |
|
Etkinlik iyileştirmeleri |
|
Sipariş yönetimi döngü zamanı iyileştirmesi |
14.Soru
Aşağıdakilerden hangisi süreç yönetimi ve süreç yapılandırmanın işletme açısından olumlu etkilerinden değildir?
|
Kaynakların daha verimli ve etkin kullanılmasını sağlar. |
|
Sigorta dolandırıcılıklarının tespitini sağlar. |
|
Değer yaratmayan aktivitelerin tespit edilmesi ve elenmesini sağlar. |
|
Bilgiye erişimi ve analize / rakamlara dayalı karar verebilmeyi kolaylaştırır. |
|
Süreç odaklı bir yaklaşımla, müşteri hizmet seviyesi ve müşteri memnuniyeti alanlarında gelişme sağlar. |
Süreç yönetimi ve süreç yapılandırmanın işletme açısından olumlu etkilerinden bahsedilmektedir. Bunlar;
• Pek çok alanda maliyetleri azaltmayı mümkün kılar.
• Kaynakların (insan kaynağı, makine, teknoloji, sermaye, teknik bilgi vb.) daha verimli ve etkin kullanılmasını sağlar.
• Değer yaratmayan aktivitelerin tespit edilmesi ve elenmesini sağlar.
• Maliyet-fayda analizi yapılarak personelin ve süreçlerin performansının daha kolay takip edilmesi ve süreç bazında sürekli gelişim felsefesinin kazanılmasını sağlar.
• Kurumsal stratejilerin uygulanmasına ön ayak olacak faaliyetlerin belirlenmesini ve planlanmasını sağlar.
• Süreç odaklı bir yaklaşımla, müşteri hizmet seviyesi ve müşteri memnuniyeti alanlarında gelisme sağlar.
• Bilgiye erişimi ve analize / rakamlara dayalı karar verebilmeyi kolaylaştırır.
15.Soru
MRP sisteminde kullanılan ana kural; malzeme, parça ve yarı mamullere olan talebin, neye olan talebe bağlı olduğudur?
|
ana ürüne |
|
son ürüne |
|
artıklara |
|
yönetime |
|
kayıtlara |
MRP sistemi, kesin siparişlere göre planlanan üretim için zorunlu parça gereksinimlerini ve ürünlerin üretilme önceliklerini saptar. MRP sisteminde kullanılan ana kural; malzeme, parça ve yarı mamullere olan talebin, son ürüne olan talebe bağlı olduğudur.
16.Soru
MRP II felsefesinin başlangıç noktası hangi yönetimin geliştirdiği iş planıdır?
|
alt |
|
üst |
|
orta |
|
zirve |
|
gizli |
MRP II felsefesi yukarıdan aşağıya doğru bir yaklaşım sergiler. Başlangıç noktası üst yönetimin geliştirdiği iş planıdır. Bu noktadan hareketle organizasyonun daha alt kademelerine doğru, işlem ve fonksiyonlar tanımlanır.
17.Soru
Veri madenciliğinin riskli müşteri örüntülerinin belirlenmesi amacıyla kullanılması aşağıdakilerden hangisinin alanında yer almaktadır?
|
Perakendecilik |
|
Marketçilik |
|
Bankacılık |
|
Ulaşım |
|
Finansal servisler |
Riskli müşteri örüntülerinin belirlenmesi, sigorta dolandırıcılıklarının tespiti, yeni poliçe talep edecek müşterilerin tahmin edilmesi veri madenciliğinin finansal servisler alanındaki uygulamaları arasında yer almaktadır.
18.Soru
Değişim mühendisliği uygulandığı iş süreçlerinde birtakım ortak özelliklere sahiptir. Aşağıdakilerden hangisi bu özelliklerden birisi değildir?
|
Birçok iş bir tek iş olarak birleştirilir. |
|
Kararlar işin yerine getirildiği noktada alınır. |
|
Sürecin içindeki adımlar doğal iş akışı içinde gerçekleştirilir. |
|
Süreçlerin pek çok versiyonu geliştirilir. |
|
Kontrol ve denetimler artırılır. |
Değişim mühendisliğinde kontroller sadece ekonomik oldukları sürece yapılır. İşin yapıldığı anda kontrol yerine genel kontroller tercih edilmektedir. Bölümler arasında onay yazışmaları yerine bilgisayar sistemleriyle anında ortak haberleşme sağlanır.
19.Soru
- Bilgisayar yazılımı şeklinde alınıp satılabilen ticari bir üründür.
- İş süreçlerine çözümler sunan bir altyapının anahtarıdır.
- Kurumun tüm süreç ve verilerini tek bir bütünleşik yapı altında toplar.
Kurumsal Kaynak Planlaması(KKP) ile ilgili yukarıdakilerden hangisi/hangileri doğrudur?
|
I,II,III |
|
I,II |
|
Sadece II |
|
II,III |
|
I,III |
Kurumsal Kaynak Planlama kavramını 3 farklı şekilde ele almak mümkündür: (1) KKP, bilgisayar yazılımı şeklinde alınıp satılabilen ticari bir üründür, (2) KKP, bir kurumun tüm süreç ve verilerini tek bir geniş kapsamlı ve bütünleşik yapı altında toplayan bir gelişim amacıdır, (3) iş süreçlerine çözümler sunan bir altyapının anahtar ögesidir.
20.Soru
Parçalar arasında ilişkilerin bulunduğu ancak gerektiğinde parçaların bağımsız iş görebildiği yapı hangisiyle tanımlanır?
|
Ekip yönelimi |
|
Evrensellik |
|
Modülerlik |
|
Esneklik |
|
Fonksiyonellik |
Modüler bir yapı parçalardan oluşan, parçaların arasında ilişkilerin bulunduğu, ancak gerekli durumlarda parçaların diğer parçalardan bağımsız kendi başına da iş görebildiği bir yapıdır. KKP sistemleri modüler bir yapıya sahiptir. KKP modülleri tek başlarına kullanılabilme özelliği taşımaktadırlar.
-
- 1.SORU ÇÖZÜLMEDİ
- 2.SORU ÇÖZÜLMEDİ
- 3.SORU ÇÖZÜLMEDİ
- 4.SORU ÇÖZÜLMEDİ
- 5.SORU ÇÖZÜLMEDİ
- 6.SORU ÇÖZÜLMEDİ
- 7.SORU ÇÖZÜLMEDİ
- 8.SORU ÇÖZÜLMEDİ
- 9.SORU ÇÖZÜLMEDİ
- 10.SORU ÇÖZÜLMEDİ
- 11.SORU ÇÖZÜLMEDİ
- 12.SORU ÇÖZÜLMEDİ
- 13.SORU ÇÖZÜLMEDİ
- 14.SORU ÇÖZÜLMEDİ
- 15.SORU ÇÖZÜLMEDİ
- 16.SORU ÇÖZÜLMEDİ
- 17.SORU ÇÖZÜLMEDİ
- 18.SORU ÇÖZÜLMEDİ
- 19.SORU ÇÖZÜLMEDİ
- 20.SORU ÇÖZÜLMEDİ