Kurumsal Kaynak Planlaması Yazılımları Ara 1. Deneme Sınavı
Toplam 20 Soru1.Soru
I. Yeniden yapılanma çalışması, açıkça tanımlanan stratejik bir misyonla oluşturulmalıdır
II. Yeniden yapılanma, kritik olan süreçlere odaklanmalıdır
III. Maliyet azaltılması yeniden yapılanmanın tek amacıdır.
IV. Geliri arttırmak amacıyla, yeni kaynaklar bulabilmek için yeni fırsatların aranmalıdır.
İşletmelerin yeniden yapılanmada başarılı olabilmesi için izlemesi gerekenler aşağıdakilerden hangileridir?
|
I ve II |
|
II ve III |
|
III ve IV |
|
I, II ve IV |
|
I, II, III ve IV |
I, II ve IV işletmelerin yeniden yapılanmada başarılı olabilmesi için izlemesi gerekenler arasındayken, Maliyet azaltılması yeniden yapılanmanın tek amacı değildir.
2.Soru
I. Müşteri ilişkileri yönetimi (CRM)
II. Tedarik zinciri yönetimi (SCM)
III. İş zekası (BI)
2000’li yılların başında özellikle internet ve çağrı merkezleri kanallarını kullanarak işletme dışı unsurlarla da bütünleşen KKP sistemleri, hangi kavramlarını da kapsayarak içeriklerini genişlettiler?
|
Yalnız I |
|
Yalnız II |
|
I, II |
|
I, III |
|
I, II, III |
2000’li yılların başında özellikle internet ve çağrı merkezleri kanallarını kullanarak işletme dışı unsurlarla da bütünleşen KKP sistemleri, müşteri ilişkileri yönetimi (CRM), tedarik zinciri yönetimi (SCM) ve iş zekası (BI) kavramlarını da kapsayarak içeriklerini genişlettiler.
3.Soru
Çok sayıda tedarik-üretim-dağıtım merkezinin eş zamanlı olarak planlanmasına duyulan ihtiyaç bir noktaya kadar merkezî planlama yapılmasını, bir noktadan sonra MRP II ve DRP sistemleri ile nasıl planlama yapılmasını gerektirmektedir?
|
açık alan |
|
aktif merkez |
|
ademi merkezî |
|
kapalı devre |
|
grup birliği |
Çok sayıda tedarik-üretim-dağıtım merkezinin eş zamanlı olarak planlanmasına duyulan ihtiyaç bir noktaya kadar merkezî planlama yapılmasını, bir noktadan sonra MRP II (Üretim Kaynak Planlaması) ve DRP (Dağıtım Kaynak Planlaması) sistemleri ile ademi merkezî planlama yapılmasını gerektirmektedir.
4.Soru
Aşağıdakilerden hangisi işletmeleri değişime yönelten nedenler arasında yer almaz?
|
İşgücünün yapısı |
|
Teknoloji |
|
Sosyal eğilimler |
|
Çevresel faktörler |
|
Dünya politikaları |
İşletmeleri değişime yöneltebilecek bazı nedenler bulunmaktadır. Bunları aşağıdaki gibi sıralayabiliriz: • İşgücünün yapısı • Teknoloji • Sosyal eğilimler • Dünya politikaları • Ekonomik koşullar • Rekabet koşulları.
Doğru yanıt D şıkkıdır.
5.Soru
Aşağıdakilerden hangisi "küçük işletmeleri kurumsal kaynak planlaması yapmaya iten teknik nedenler" arasında yer alır?
|
Standartlaşma yoluyla veri ve kayıtların temizlenmesi |
|
Veri girişinde tekrarın ve buna bağlı olarak hataların azaltımı |
|
Faaliyet ve yönetim maliyetlerinin azaltılması |
|
Stok maliyetlerinin azaltılması |
|
Müşteri siparişleriyle ilgili olarak gecikme ve hataların ortadan kaldırılması |
Küçük işletmeleri kurumsal kaynak planlaması yapmaya iten teknik nedenler;
• 2000 yılı problemi ve benzer problemlerin çözümü • Bakımı zor arayüzlerin değişimi • Outsourcing yoluyla yazılımların bakım masrafının azaltımı • Veri girişinde tekrarın ve buna bağlı olarak hataların azaltımı • Bilgi Teknolojisi yapısının güçlendirilmesi • Bilgi işlem maliyetlerinin düşürülmesi,
olarak sıralanabilir. Doğru yanıt B şıkkıdır.
6.Soru
Aşağıdakilerden hangisi değişim mühendisliğinin temel bileşenlerinden biri değildir?
|
Yalnızca maddi konularla ilgilenme |
|
Müşteriye odaklanma |
|
İş süreçlerinin temelden yeniden düşünülmesi ve tasarlanması |
|
Yapısal reorganizasyon |
|
Yeni bilgi teknolojilerinden yararlanma |
Değişim mühendislerinin temelde dört büyük bileşeni mevcuttur. Bu bileşenler şöyle sıralanabilir: Müşteriye odaklanma, İş süreçlerinin temelden yeniden düşünülmesi ve tasarlanması, Yapısal reorganizasyon, Yeni bilgi teknolojilerinden yararlanma. Doğru cevap A’dır.
7.Soru
KKP sistemlerine geçiş aşamasındaki bir işletmenin bütün bölümlerinin bir arada, aynı zamanda yeni kullanılmaya başlayacak sisteme geçiş yapması aşağıdakilerden hangisidir?
|
Esneklik |
|
Big Bang |
|
Modülerlik |
|
Fonksiyonellik |
|
Entegrasyon |
Big bang, KKP sistemlerine geçiş aşamasındaki bir işletmenin bütün bölümlerinin bir arada, aynı zamanda yeni kullanılmaya başlayacak sisteme geçiş yapmasıdır.
8.Soru
Aşağıdakilerden hangisi işletmeleri değişime yöneltebilecek nedenlerden birisi değildir?
|
İşgücünün yapısı |
|
Teknoloji |
|
Piyasa koşulları |
|
Sosyal eğilimler |
|
Rekabet koşulları |
İşletmeleri değişime yöneltebilecek bazı nedenler bulunmaktadır. Bunları aşağıdaki gibi sıralayabiliriz:
• İşgücünün yapısı
• Teknoloji
• Sosyal eğilimler
• Dünya politikaları
• Ekonomik koşullar
• Rekabet koşulları
9.Soru
I. Üretim süreçlerinin düzenlenmesi
II. Üretim sürecinin her aşamasında ürünün takip edilebilmesi
III. Esnek ürün ağaçları yaratılabilmesi
IV. Üretim firelerinin kolayca ortaya konabilmesi
Yukarıdakilerden hangisi/hangileri MRP II sistemlerinin işletmelere sağladığı faydalarındandır?
|
Yalnız I |
|
I ve II |
|
I ve III |
|
I, III ve IV |
|
I, II, III ve IV |
MRP II sistemlerinin işletmelere kazandırdığı temel faydaları aşağıdaki gibi sıralamak mümkündür:
• Üretim süreçlerinin düzenlenmesi
• Üretim sürecinin her aşamasında ürünün takip edilebilmesi
• Üretim süreçlerinde kalite uygulamalarının süreklilik kazanması
• Üretim kapasitesine esneklik kazandırması
• Esnek ürün ağaçları yaratılabilmesi
• Üretim firelerinin kolayca ortaya konabilmesi
• Malzeme devir hızının kolaylıkla görüntülenebilmesi
• Üretim maliyetlerinin düşmesi ve maliyetlerin hesaplanabilmesi
• Ham madde gereksinimlerinin, kapasite de göz önünde bulundurularak daha gerçekçi hesaplanabilmesi
• Gerçek zamanlı üretim verilerinin raporlanabilmesi
• Planlama işlevinin gerçek zamanlı veriler üzerinden yapılabilmesi
10.Soru
I. Kalite
II. Süre
III. Servis
IV. Çeşitlilik
Yukarıdakilerden hangisi ya da hangileri 1970'li yıllardan itibaren şirketlerin önem verdiği rekabet unsurlarıdır?
|
IV. |
|
III. ve IV. |
|
I. , II. ve III. |
|
II. , III. ve IV. |
|
I. , II. , III. ve IV. |
Çeşitlilik önem verilen unsurlardan biri değildir.
11.Soru
Kurumsal kaynak planlamasına geçiş kararı üzerinde etkili olan teknolojik nedenlerden hangisinin işletme sayısı ve örnek oranı en yüksektir?
|
Var olan sistemlerin düşük kalitede olması |
|
Başarı entegrasyonun zorluluğu |
|
Farklı sistemlerin birlikte kullanılmaması |
|
Sistemlerin 2000 yılı problemlerine uyumlu olmaması |
|
Büyümenin desteklenmemesi |
12.Soru
Küresel rekabet aşağıdakilerden hangisine sebep olmaktadır?
|
Teknolojik gelişme |
|
Kalite düşüşü |
|
Daha uzun ömürlü ürünler |
|
Kalitesiz ürün |
|
Personel sayısı |
Küresel rekabet teknolojik gelişmeye sebep olmuştur.
13.Soru
Hiçbir kurumsal kaynak planlaması bir işletmeye tamamıyla uyumlu olamamaktadır. İşletmeye düşen görev, aldıkları yazılımı işletmenin amaç ve hedeflerine uyacak şekilde bir sistem kurması ve bunu kullanacak birimlere gerekli bilgi ve yetkiyi vermesidir.
Yukarıda açıklaması yapılan işletmelerin kullanacakları bilgi teknolojilerini seçerken göz önünde bulundurması gereken unsur aşağıdakilerden hangisidir?
|
Kontrol |
|
Uyarlama |
|
İş Süreçlerinin Yeniden Yapılandırılması |
|
Yapı |
|
Veri Tabanı |
Yukarıda açıklaması yapılan işletmelerin kullanacakları bilgi teknolojilerini seçerken göz önünde bulundurması gereken unsur: Uyarlama’dır. Doğru cevap B’dir.
14.Soru
"Kurumsal kaynak planlamasının içinde lokal yasalar ve spesifik veri ihtiyaçlarını karşılayacak modüllerin yer alması ve kurumsal kaynak planlamasının işletmeler açısından sorun oluşturabilecek bu meseleyi çözebilmesi" işletmelerin kullanacakları bilgi teknolojilerini seçerken göz önünde bulundurması gereken unsurlardan hangisi ile ilgilidir?
|
Kontrol |
|
Yapı |
|
Veri tabanı |
|
Uyarlama |
|
En iyi uygulamalar |
Yapı: Küresel piyasada faaliyetlerini yürüten işletmeler diğer işletmelere nazaran daha fazla konu ve sorunla karşılaşmaktadırlar. Bu konu ve sorunlardan birisini de işletmenin içinde kullanılan konuşma dilinin sistem içerisindeki yeri ve verilerin kullancıların anlayabileceği şekilde çevrilmesi meselesi oluşturmaktadır.Kurumsal kaynak planlamasının içinde lokal yasalar ve spesifik veri ihtiyaçlarını karşılayacak modüller yer almaktadır. Bu açıdan kurumsal kaynak planlamasının işletmeler açısından sorun oluşturabilecek bu meseleyi çözebileceği ifade edilebilir. Çünkü işletme açısından kullanılacak verilerin o veriyi kullanan birimlere doğru bir şekilde iletilmesi, doğru karar verilebilmesi açısından hayati bir önem taşımaktadır.
Doğru yanıt B şıkkıdır.
15.Soru
Değişim mühendisliği uygulandığı iş süreçlerinde birtakım ortak özelliklere sahiptir. Aşağıdaki tanım bu özelliklerden hangisine aittir?
"Değişim mühendisliğinde süreci yerine getiren kişilerle süreci kullanan kişilerin tam bir koordinasyon içinde çalışması sağlanmaktadır. Bu sayede aradaki yönetim kademesi azaltılmakta ve karar alıcıların hem bağımsız hem de daha çabuk karar alabilmeleri sağlanmış olur"
|
Kontrol ve denetimler azaltılır |
|
Sürecin içindeki adımlar doğal iş akışı içinde gerçekleştirilir |
|
Kararlar işin yerine getirildiği noktada alınır |
|
Birçok iş bir tek iş olarak birleştirilir |
|
Süreçlerin pek çok versiyonu geliştirilir |
Değişim mühendisliği uygulandığı iş süreçlerinde birtakım ortak özelliklere sahiptir.
Aşağıda kısaca bu özelliklere değinilecektir.
• Birçok iş bir tek iş olarak birleştirilir: Değişim mühendisliğinde eskiden ayrı olan
iş ve görevler birleştirilerek tek bir iş hâline getirilmektedir.
• Kararlar işin yerine getirildiği noktada alınır: Değişim mühendisliğinde süreci
yerine getiren kişilerle süreci kullanan kişilerin tam bir koordinasyon içinde çalışması sağlanmaktadır. Bu sayede aradaki yönetim kademesi azaltılmakta ve karar
alıcıların hem bağımsız hem de daha çabuk karar alabilmeleri sağlanmış olur.
• Sürecin içindeki adımlar doğal iş akışı içinde gerçekleştirilir: Değişim mühendisliğinde işler doğal akış içinde gerçekleştirilmektedir. Bu sistemde pek çok iş aynı anda
yapılmaktadır. Bir sürecin ilk ve son adımları arasındaki zaman kısaltılmaktadır.
• Süreçlerin pek çok versiyonu geliştirilir: Tek boyutlu süreçler yerine değişim mühendisliğinde çok boyutlu süreçler kullanılmaktadır. Standartlar bu sistemde kaldırılmaktadır. Tek tip ve standart üretim yerine çok yönlü bir üretim şekli kullanılmaktadır.
• İş yapılması gereken yerde yapılır: Değişim mühendisliğinde birbiriyle ilgili ve
aynı yerde yapılabilecek işler birleştirilmektedir. Her birim kendi işi dışında kendisiyle ilgili işlerle de ilgilenmektedir ve örgütsel sınırların ötesine geçilmektedir.
• Kontrol ve denetimler azaltılır: Değişim mühendisliğinde kontroller sadece ekonomik oldukları sürece yapılır. İşin yapıldığı anda kontrol yerine genel kontroller
tercih edilmektedir. Bölümler arasında onay yazışmaları yerine bilgisayar sistemleriyle anında ortak haberleşme sağlanır.
• Uyumsuzluk en aza indirilir: Değişim mühendisliğinde dış bağlantı noktaları en aza
indirilmekte ve birbiriyle uyumsuz veri alma olasılığı minimuma düşürülmektedir.
• Tek temas noktası bir vaka yöneticisi oluşturur: Değişim mühendisliğinde karmaşık olan süreçle müşteriler arasında denge sağlayan vaka yöneticileri bulunmaktadır.
Tüm süreçlerden ve olabilecek olumsuz durumlardan vaka yöneticisi kendisini sorumlu tutmaktadır.
• Merkeziyetçi /Yerinden yönetilen işler yaygınlaşır: Değişim mühendisliği uygulayan işletmeler hem merkeziyetçiliğin hem de merkeziyetçilikten uzaklaşmanın
faydalarını aynı anda kullanabilmektedirler. Birbirinden bağımsız ve merkezle ilgisi olmayan uzman gruplarla müşteriye ulaşırlarken bir yandan da merkezleşmenin
yarattığı koordinasyon olanaklarından yararlanmaktadırlar.
16.Soru
Aşağıdakilerden hangisi MRP II sistemlerinin işletmelere kazandırdığı temel faydaları dışında kalır?
|
Üretim süreçlerinin düzenlenmesi |
|
Üretim sürecinin her aşamasında ürünün takip edilebilmesi |
|
Gerçek sistemlerde hiçbir zaman kapasitenin sonsuz olmaması |
|
Esnek ürün ağaçları yaratılabilmesi |
|
Gerçek zamanlı üretim verilerinin raporlanabilmesi |
Böylesine geniş bir kapsama sahip olan ve üretim süreçleri ile bağlantılı bütün işlevlerin yer aldığı MRP II sistemlerinin işletmelere kazandırdığı temel faydaları aşağıdaki gibi
sıralamak mümkündür (Luber, 1991):
• Üretim süreçlerinin düzenlenmesi
• Üretim sürecinin her aşamasında ürünün takip edilebilmesi
• Üretim süreçlerinde kalite uygulamalarının süreklilik kazanması
• Üretim kapasitesine esneklik kazandırması
• Esnek ürün ağaçları yaratılabilmesi
• Üretim firelerinin kolayca ortaya konabilmesi
• Malzeme devir hızının kolaylıkla görüntülenebilmesi
• Üretim maliyetlerinin düşmesi ve maliyetlerin hesaplanabilmesi
• Ham madde gereksinimlerinin, kapasite de göz önünde bulundurularak daha gerçekçi hesaplanabilmesi
• Gerçek zamanlı üretim verilerinin raporlanabilmesi
• Planlama işlevinin gerçek zamanlı veriler üzerinden yapılabilmesi
17.Soru
- Makine bakım zamanı
- Müşteri siparişleri
- Stok düzeyleri
Yukarıda verilenlerden hangileri Kurumsal Kaynak Planlaması sisteminin işletmelere sunduğu bilgilerdendir?
|
Yalnız II |
|
Yalnız III |
|
I - II |
|
II - III |
|
I - II - III |
Kurumsal Kaynak Planlama yazılımları bütüncül sistemlerdir.Kurumsal kaynak planlaması yazılımı sayesinde işletmeler, ürünleri ve onların stok durumları hakkında anında ve kolayca bilgiye sahip olabilmektedir, aynı zamanda müşteri siparişleri tek bir kaynaktan doğru ve hızlı bir şekilde yürütülebilmektedir. Ek olarak, makine ve teçhizatın bakım zamanı da sistemde tutulmaktadır. Doğru cevap E'dir.
18.Soru
1. İşletme genelinde üretim
2. İnsan kaynakları yönetimi
3. Servis ve bakım
4. Görünürlük ve tutarlık
Yukarıda verilen sistemlerden hangisi veya hangileri MRP ve MRP II sistemlerinin teknolojik altyapısına dayanan KKP sistemlerdendir?
|
I, II |
|
I, II, IV |
|
II, III, IV |
|
I, IV |
|
I, II, III, IV |
MRP ve MRP II sistemlerinin teknolojik altyapısına dayanan KKP sistemleri; işletme genelinde üretim, dağıtım, muhasebe, finans, insan kaynakları yönetimi, proje yönetimi, servis ve bakım, ulaşılabilirliği sağlayan nakliye, görünürlük ve tutarlılığı içeren iş süreçleriyle entegre olmuştur.
19.Soru
Aşağıdakilerden hangisi kurumsal kaynak planlaması yazılımının işletmeler tarafından tercih edilmesinin en temel amacıdır?
|
Nakit yönetimi |
|
Satın alma |
|
Kapasite artışı |
|
Personelin azaltılması |
|
Etkinlik iyileştirmeleri |
Kurumsal kaynak planlaması yazılımının işletmeler tarafından tercih edilmesinin en temel amacı personelin azaltılmasıdır.
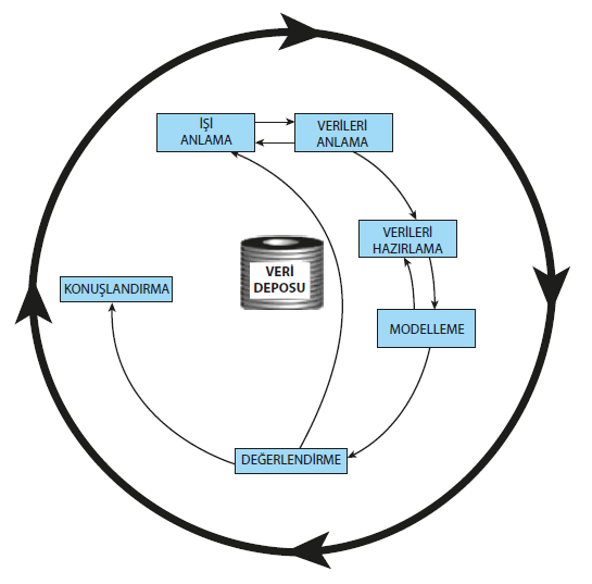
20.Soru
Şekildeki Veri Madenciliği Yaşam Çemberinde numaralandırılmış yerlere gelmesi gerekenler aşağıdakilerden hangisinde doğru sırayla verilmiştir?
|
Verileri Anlama – İşi Anlama – Modelleme – Verileri Hazırlama |
|
Verileri Hazırlama – Verileri Anlama – İşi Anlama – Modelleme |
|
Modelleme – İşi Anlama – Verileri Anlama – Verileri Hazırlama |
|
Modelleme – Verileri Hazırlama – İşi Anlama – Verileri Anlama |
|
İşi Anlama – Verileri Anlama – Verileri Hazırlama – Modelleme |
Şekil 2.2 de yer alan Veri Madenciliği Yaşam Çemberine bakarsak doğru sıralama İşi Anlama – Verileri Anlama – Verileri Hazırlama – Modelleme şeklindedir. Doğru cevap E’dir.
-
- 1.SORU ÇÖZÜLMEDİ
- 2.SORU ÇÖZÜLMEDİ
- 3.SORU ÇÖZÜLMEDİ
- 4.SORU ÇÖZÜLMEDİ
- 5.SORU ÇÖZÜLMEDİ
- 6.SORU ÇÖZÜLMEDİ
- 7.SORU ÇÖZÜLMEDİ
- 8.SORU ÇÖZÜLMEDİ
- 9.SORU ÇÖZÜLMEDİ
- 10.SORU ÇÖZÜLMEDİ
- 11.SORU ÇÖZÜLMEDİ
- 12.SORU ÇÖZÜLMEDİ
- 13.SORU ÇÖZÜLMEDİ
- 14.SORU ÇÖZÜLMEDİ
- 15.SORU ÇÖZÜLMEDİ
- 16.SORU ÇÖZÜLMEDİ
- 17.SORU ÇÖZÜLMEDİ
- 18.SORU ÇÖZÜLMEDİ
- 19.SORU ÇÖZÜLMEDİ
- 20.SORU ÇÖZÜLMEDİ