Kurumsal Kaynak Planlaması Yazılımları Ara 15. Deneme Sınavı
Toplam 20 Soru1.Soru
İşletmeler arasındaki bütün ilişkiler, haberleşme ve tedarikçiler ve alıcılar arasındaki koordinasyon ve uyumu nasıl sağlanır?
|
Kurumsal kaynak planlaması yazılımıyla |
|
Küresel rekabetle |
|
Bilgi teknolojilerinin verimli bir şekilde kullanılmasıyla |
|
Büyümenin desteklenmesiyle |
|
Farklı sistemlerin birlikte kullanılmasıyla |
Kurumsal kaynak planlaması yazılımı ile işletmeler arasındaki bütün ilişkiler, haberleşme ve tedarikçiler ve alıcılar arasındaki koordinasyon ve uyum kolay bir şekilde sağlanmaktadır
2.Soru
Bir kurumda değişim dört şekilde ortaya çıkabilir bu değişim türlerinden planlı değişim aşağıdakilerden hangisinde doğru tanımlanmıştır?
|
İşletmenin gelişmesini, daha etkin ve verimli işlemesini sağlamak amacıyla süreç ve yöntemlerde yapılan değişikliktir. |
|
Değişimin kontrol edilemediği durumlarda ortaya çıkar. İşletmenin etkinliğinin azalmasına hatta dağılmasına yol açabilecek bir değişim şeklidir. |
|
Sonuçları değerlendirildiğinde olumsuz sonuç doğurması ihtimali az olan değişim seklidir. Bu değişim türünde değişim mühendisleri iş görenlerin iş birliğini sağlar, sorunlara sağlam ve geçerli öneriler sunarak çözüm bulmaya çalışır. |
|
Birdenbire ortaya çıkan değişimdir. Bu tür değişim kendiliğinden ortaya çıkar ve olumsuz sonuçlanması olasılığı fazladır. |
|
Kurumun daha etkin ve verimli işlemesini sağlamak amacıyla süreç ve yöntemlerde yapılan sıralı değişikliktir. |
İşletmenin gelişmesini, daha etkin ve verimli işlemesini sağlamak amacıyla süreç ve yöntemlerde yapılan değişiklik tanımı olumlu değişimin tanımıdır.
Değişimin kontrol edilemediği durumlarda ortaya çıkar. İşletmenin etkinliğinin azalmasına hatta dağılmasına yol açabilecek bir değişim şeklidir tanımı olumsuz değişimin tanımıdır.
Birdenbire ortaya çıkan değişimdir. Bu tür değişim kendiliğinden ortaya çıkar ve olumsuz sonuçlanması olasılığı fazladır tanımı ise plansız değişimin tanımıdır.
Kurumun daha etkin ve verimli işlemesini sağlamak amacıyla süreç ve yöntemlerde yapılan sıralı değişikliktir verilen tanım ise karma bir tanımdır.
3.Soru
Hammer ve Champy isimli iki araştırmacı iş süreçlerinde yenilikler yaparak başarılı olmuş girişimleri incelemişler ve bu girişimlerin başarılı oldukları yolda kullandıkları teknikleri değişim mühendisliği adı altında toplamışlardır. Değişim mühendisliği, fikir aşamasından uygulamaya geçmiş bir kavram olarak kabul edilmektedir. Aşağıdakilerden hangisi değişim mühendisliğinin dört büyük bileşeninden biri değildir?
|
İnsan kaynakları |
|
Müşteriye odaklanma |
|
İş süreçlerinin temelden yeniden düşünülmesi ve tasarlanması |
|
Yapısal reorganizasyon |
|
Yeni bilgi teknolojilerinden yararlanma |
Değişim mühendisliğinin temelde dört büyük bileşeni mevcuttur. Bu bileşenler şöyle
sıralanabilir:
• Müşteriye odaklanma
• İş süreçlerinin temelden yeniden düşünülmesi ve tasarlanması
• Yapısal reorganizasyon
• Yeni bilgi teknolojilerinden yararlanma
4.Soru
I- MRP
II- MRP II
III- CRM
Kurumsal kaynak planlamasının öncüleri yukarıdakilerden hangileridir?
|
Yalnız I |
|
I ve II |
|
I ve III |
|
II ve III |
|
I, II ve III |
Kurumsal kaynak planlamasının öncüleri MRP ve MRP II’dir. CRM, Müşteri ilişkileri yönetimi ise kurumsal kaynak planlamasın öncüsü olarak değerlendirilemez.
5.Soru
I- Sürekli ürün geliştirilmesi
II- Müşteri şikayetleri
III-Ürün esnekliği
Yukarıda verilenlerden hangisi veya hangileri yoğun küresel rekabet ortamında ürünlerin ömür sürelerinin kısalması ile ortaya çıkar?
|
Yalnız I |
|
I ve II |
|
I ve III |
|
II ve III |
|
I, II ve III |
Yoğun küresel rekabet ortamında ürünlerin ömür sürelerinin kısalması; sürekli ürün geliştirilmesine, ürün esnekliğine ve etkin bir lojistik sistemin kurulmasına sebep olmaktadır.
6.Soru
Seçenektekilerden hangisi kurumsal kaynak planlamasının temel özelliklerinden birisidir?
|
tüketim |
|
entegrasyon |
|
refereshment |
|
kreasyon |
|
creshment |
Entegrasyon: Geleneksel işletmeler, işlerin bir hiyerarşik düzen ile yapıldığı ve çoğunlukla fonksiyonlara göre bölümlendirmenin söz konusu olduğu işletmelerdir. Bir işin yapılmasından sorumlu olan bölüm, işin kendisine düşen payını gerçekleştirmekte, iş ile ilgili gerçekleşen durumu bir üst amire raporlamaktadır.
7.Soru
KKP'nin hangi temel özelliği birden çok sistemin bir arada bir bütünlük içinde çalışabilmesine olanak tanır?
|
Ekip yönelimi |
|
Modülerlik |
|
Esneklik |
|
Entegrasyon |
|
Fonksiyonellik |
Entegrasyon; birden çok sistemin bir arada bir bütünlük içinde çalışabilmesi; bilgisayarda, işlevsel yeni bir birim oluşturmak
amacıyla yazılım ve donanım bileşenlerini bir araya getirmesidir
8.Soru
KKP sisteminin yapısı dikkate alındığında merkezde ne yer almaktadır?
|
Ortak arayüz |
|
KKP sistemleri |
|
Veritabanı |
|
Özelleştirme |
|
İşlevsellik |
9.Soru
Yandaki şeklin iş akış şemalarında anlamı nedir?
|
Kayıt |
|
Akış |
|
Girdi Çıktı |
|
Döküman (Birden fazla belge) |
|
Kontrol |
Şeklin tekil hali döküman, çoğul hali birden fazla döküman anlamına gelir.
10.Soru
Aşağıdakilerden hangisi MRP II sistemlerinin faydalarından biri değildir?
|
Üretim süreçlerinin düzenlenmesi |
|
Kalite uygulamalarının süreklilik kazanması |
|
Üretim firelerinin kolayca ortaya konulması |
|
Esnek ürün araçları yaratılması |
|
Üretim maliyetlerinin artması ve hesaplanamaması |
MRP II sistemlerinin işletmelere kazandırdığı temel faydaları aşağıdaki gibi sıralamak mümkündür:Üretim süreçlerinin düzenlenmesi • Üretim sürecinin her aşamasında ürünün takip edilebilmesi• Üretim süreçlerinde kalite uygulamalarının süreklilik kazanması• Üretim kapasitesine esneklik kazandırması• Esnek ürün ağaçları yaratılabilmesi• Üretim firelerinin kolayca ortaya konabilmesi• Malzeme devir hızının kolaylıkla görüntülenebilmesi• Üretim maliyetlerinin düşmesi ve maliyetlerin hesaplanabilmesi• Ham madde gereksinimlerinin, kapasite de göz önünde bulundurularak daha gerçekçi hesaplanabilmesi• Gerçek zamanlı üretim verilerinin raporlanabilmesi• Planlama işlevinin gerçek zamanlı veriler üzerinden yapılabilmesi
11.Soru
Yukarıda verilen şemada "stok ve imalat" kaç numara ile gösterilmiştir?
|
1 |
|
2 |
|
3 |
|
4 |
|
5 |
12.Soru
Aşağıdaki seçeneklerinde hangisinde değişimin kontrol edilemediği durumlarda ortaya çıkan değişim türü doğru verilmiştir?
|
Plansız değişim |
|
Olumlu değişim |
|
Olumsuz değişim |
|
Planlı değişim |
|
Sürekli değişim |
İşletmelerin değişimi aşağıda açıklanan 4 şekilde ortaya çıkabilmektedir.
- Olumlu Değişim: İşletmenin gelişmesini, daha etkin ve verimli işlemesini sağlamak amacıyla süreç ve yöntemlerde yapılan değişikliktir.
- Olumsuz Değişim: Değişimin kontrol edilemediği durumlarda ortaya çıkar. İşletmenin etkinliğinin azalmasına hatta dağılmasına yol açabilecek bir değişim şeklidir.
- Planlı Değişim: Sonuçları değerlendirildiğinde olumsuz sonuç doğurması ihtimali az olan değişim seklidir. Bu değişim türünde değişim mühendisleri iş görenlerin işbirliğini sağlar, sorunlara sağlam ve geçerli öneriler sunarak çözüm bulmaya çalışır.
- Plansız Değişim: Birdenbire ortaya çıkan değişimdir. Bu tür değişim kendiliğinden ortaya çıkar ve olumsuz sonuçlanması olasılığı fazladır.
Doğru cevap C'dir.
13.Soru
Aşağıdakilerden hangisi verilen ifadeyi en doğru biçimde tanımlar?
"……………..: Bir bilgisayar sisteminin ya da programının birbirlerini minimum düzeyde etkileyen, bir yandan bağımızca çalışabilen, öte yandan bir bütünün parçası olan bölmelere ayrılabilmesi özelliği. Bir sistemin birimlerden oluşma oranıdır."
|
İstemci/sunucu mimarisi |
|
Entegrasyon |
|
Modülerlik |
|
İş süreçlerinin yeniden yapılanması |
|
İş süreci modelleme |
Modülerlik: Bir bilgisayar sisteminin ya da programının birbirlerini minimum düzeyde etkileyen, bir yandan bağımızca çalışabilen, öte yandan bir bütünün parçası olan bölmelere ayrılabilmesi özelliği. Bir sistemin birimlerden oluşma oranıdır Kaynak: http://www.tubaterim. gov.tr/)
14.Soru
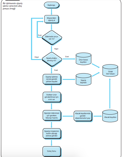
Aşağıdakilerden hangisi bir işletmenin sipariş işleme sürecinde diğerlerine göre daha alt basamaktadır?
|
Stoktan ürün gönderilmesi için emir ver |
|
Siparişi müşterinin teslim alacağı adrese gönder |
|
Siparişin gönderilmesi için gereken faturayı hazırla |
|
Alacak kayıtlarında gerekli düzenlemeleri yap |
|
Alacak kayıtlarını ortak veri tabanına gir |
15.Soru
Aşağıdakilerden hangisi verilen ifadeyi en doğru biçimde tanımlar?
"……………...; birden çok sistemin bir arada bir bütünlük içinde çalışabilmesi; bilgisayarda, işlevsel yeni bir birim oluşturmak amacıyla yazılım ve donanım bileşenlerini bir araya getirmesidir."
|
İstemci/sunucu mimarisi |
|
Entegrasyon |
|
Modülerlik |
|
İş süreçlerinin yeniden yapılanması |
|
İş süreci modelleme |
Entegrasyon; birden çok sistemin bir arada bir bütünlük içinde çalışabilmesi; bilgisayarda, işlevsel yeni bir birim oluşturmak amacıyla yazılım ve donanım bileşenlerini bir araya getirmesidir (Kaynak: Bilişimsözlügü.net).
16.Soru
Aşağıdakilerden hangisi 1970’li yıllardan 2000’li yıllara kadar işletmelerin rekabet edebilmek için değiştirmesi gereken unsurlardan birisi değildir?
|
Servis |
|
İşlevsellik |
|
Süre |
|
Kapasite |
|
Kalite |
1970’li yıllardan 2000’li yıllara kadar işletmelerin rekabet edebilmek için değiştirmesi gereken unsurlar:
• Maliyet ve işlevsellik
• Kalite
• Servis
• Süre
Olarak sıralanabilir
17.Soru
- Kontrol
- Yapı
- Veri Tabanı
- Uyarlama
Yukarıdakilerden hangisi ya da hangileri İşletmelerin kullanacakları bilgi teknolojilerini seçerken göz önünde bulundurması gerekenlerdir?
|
I. |
|
II. |
|
III. |
|
I. ve II. |
|
I. , II. , III. ve IV. |
Bütün maddeler beklentiler arasındadır.
18.Soru
Aşağıdakilerden hangisi malzeme yönetim modülünün kapsadığı süreçler arasında yer alır?
|
Malzeme ihtiyaç planlaması |
|
Teslimat planına göre satış ve sevk |
|
Ürün kataloglarının hazırlanması ve kullanımı |
|
Satış kampanyalarının hazırlanması ve takibi |
|
Fason, konsinye, bedelsiz satın alma süreçleri |
Malzeme yönetim modülünün kapsadığı süreçler aşağıdaki şekilde özetlenebilir:
- Ürün ağaçlarının oluşturulması
- Tüketime dayalı malzeme ihtiyaç planlaması
- Malzeme İhtiyaç planlaması ile oluşan ihtiyaçların belirlenmesi
- Satıcıyla olan sözleşmelerin yapılması
- Teklif çağrılarının oluşturulması ve tekliflerin değerlendirilmesi
- Satıcı seçimi
- Satıcı değerlendirme
- Sipariş onaylama prosedürü
- Satın alma siparişi işlemleri
- Fason, konsinye, bedelsiz satın alma süreçleri
- Dışardan hizmet satın alma
- Yoldaki malzemelerin takibi
- Malzeme hareketlerinin planlaması, girişi ve görüntülenmesi
- Malzemelerin miktar ve değer bazında yönetimi
- Stok yönetimi
- Malzeme hareketleriyle muhasebe hesaplarının otomatik güncellenmesi
- Satıcı fatura kontrolü
- Tedarikçi ile elektronik veri transferi
Doğru cevap E’dir.
19.Soru
Aşağıdakilerden hangisi KKP uygulamalarını gerekli kılan ana faktörlerdendir?
|
İşletme maliyetlerinde azalma beklentisi |
|
Süreçlerde müşteri katkısının artırılması beklentisi |
|
İşletmenin fonksiyonları arasındaki bütünleşme gereksinimi |
|
İş süreçlerini olabildiğince tek bir çatı altında bütünleştirmek |
|
Stratejik işletme kararlarının iyileştirilebilmesi için veriye kolay erişim ihtiyacı |
KKP uygulamalarını gerekli kılan birçok faktör vardır. İşletmenin tutarlı bilgi ihtiyacını karşılayacak kurumsal bir kaynak oluşturmak, ilk denemede güncel ve güvenilir veriye ulaşmak, iş süreçlerini olabildiğince tek bir çatı altında bütünleştirmek bunların başlıcalarıdır. Ek olarak KKP sistemleri son dönemlerde, sadece işletme içi iş süreçlerini bütünleştirmek için değil, aynı zamanda işletmenin tedarikçileri ve müşterileri arasında, internet üzerinden zaman ve yerden bağımsız entegrasyon kurabilme yeteneklerinden dolayı da tercih edilmektedir (Bayraktar & Efe, 2006). Söz konusu yazarlara göre kurumları KKP seçimine iten diğer nedenler şöyle sıralanabilir:
- Üretim sürecinde doğrudan ilgisi olmayan ancak arka planda yapılması gereken idari işlerin otomasyonu,
- İş süreçleri arasında daha iyi bir koordinasyon için müşteri sipariş bilgileriyle finansal bilgilerin bütünleştirilmesi, üretim sürecinin ve insan kaynaklarının standartlaştırılmasıyla hizmet kalite seviyesinin yükseltilmesi, bireysel ve organizasyonel verimliliğin artırılması,
- Coğrafi olarak birbirinden uzak birimler arasındaki koordinasyon,
- Kurumun farklı birimleri arasında aynı terimlerin kullanılmasının sağlanması,
- Bilgi teknolojisi altyapısını anlamayı ve bu yapıda çalışmayı kolaylaştıran tutarlı uygulama mantığı, tutarlı bilgi ve arayüze sahip olmak,
- Bilgi teknolojisi altyapısını yönetmeyi kolaylaştıran tek bir sistemin varlığı,
- Stratejik işletme kararlarının iyileştirilebilmesi için veriye kolay erişim ihtiyacı,
- İşletme maliyetlerinde azalma beklentisi,
- Süreçlerde müşteri katkısının artırılması beklentisi,
- İşletmenin fonksiyonları arasındaki bütünleşme gereksinimi.
Doğru cevap D’dir.
20.Soru
Aşağıda verilenlerden hangisi süreçlerin yeniden yapılandırılmasında izlenen adımlardan biri değildir?
|
Değerlendirme |
|
Mevcut süreçleri kavrama |
|
Uygulama |
|
Kıyaslama |
|
Modelleme |
Süreçlerin yeniden yapılandırılmasında şirket ilk adım olarak faaliyete geçeceği durumları keşfetmeli ve bunları bütünüyle birleştirmelidir. İkinci adım, yeniden yapılandırma gerektiren süreçleri ortaya çıkarmaktır. U¨çüncü adım, yeniden yapılandırma ile görevleri değişecek olan kişileri, yeniden yapılandırmanın nasıl etkileyeceğini ve organizasyon içerisinde var olan teknolojinin bu sürece nasıl yardımcı olabileceğini anlamak olmalıdır. Dördüncü adım, mevcut süreçleri kavramaktır. Beşinci adım olan kıyaslama sürecinde, bilgisayar ve canlı simülasyonlara, araştırma ve istatistiklere kadar mevcut tüm araçlar kullanılmalıdır. Altıncı adım, yeniden yapılandırılmış süreçlerin uygulanmaya konulmasıdır. Yedinci adım ise, devamlı olarak yeniden yapılandırma süreçlerini değerlendirmektir. Doğru cevap E'dir.
-
- 1.SORU ÇÖZÜLMEDİ
- 2.SORU ÇÖZÜLMEDİ
- 3.SORU ÇÖZÜLMEDİ
- 4.SORU ÇÖZÜLMEDİ
- 5.SORU ÇÖZÜLMEDİ
- 6.SORU ÇÖZÜLMEDİ
- 7.SORU ÇÖZÜLMEDİ
- 8.SORU ÇÖZÜLMEDİ
- 9.SORU ÇÖZÜLMEDİ
- 10.SORU ÇÖZÜLMEDİ
- 11.SORU ÇÖZÜLMEDİ
- 12.SORU ÇÖZÜLMEDİ
- 13.SORU ÇÖZÜLMEDİ
- 14.SORU ÇÖZÜLMEDİ
- 15.SORU ÇÖZÜLMEDİ
- 16.SORU ÇÖZÜLMEDİ
- 17.SORU ÇÖZÜLMEDİ
- 18.SORU ÇÖZÜLMEDİ
- 19.SORU ÇÖZÜLMEDİ
- 20.SORU ÇÖZÜLMEDİ