Kurumsal Kaynak Planlaması Yazılımları Ara 7. Deneme Sınavı
Toplam 20 Soru1.Soru
Aşağıdakilerden hangisi verilen ifadeyi en iyi şekilde tanımlamaktadır?
"……………. : Tanımlanmış beklentileri karşılamak amacıyla, zaman, bütçe, öz kaynak ve performans hedefleri ile sınırlanmış, karmaşık ve rutin olmayan tek seferlik bir girişi"
|
Konsinye satış |
|
Radyo Frekanslı Tanıma teknolojisi |
|
Süreç modeli |
|
Elektronik veri transferi |
|
Proje |
Proje: Tanımlanmış beklentileri karşılamak amacıyla, zaman, bütçe, öz kaynak ve performans hedefleri ile sınırlanmış, karmaşık ve rutin olmayan tek seferlik bir girişim (“Türkçe Bilim Terimleri Sözlüğü,”).
2.Soru
İş süreçleri, girdileri alıp bir ya da fazla dönüşüm işlemi uygulama anlamında işleyerek,
müşteri için değer yaratan çıktılara dönüştüren işlemler dizisidir. Aşağıdakilerden hangisi iş yerine yeni başlayan bir çalışanın oryantasyon eğitimi verilerek iş yeri ve yapacağı iş hakkında bilgilendirilmesini açıklayan kavramdır?
|
Bilgisel dönüşüm |
|
Finansal dönüşüm |
|
Fiziksel dönüşüm |
|
Mekansal dönüşüm |
|
Teknik dönüşüm |
Dönüşümler fiziksel, mekânsal, finansal ya da bilgisel dönüşümler olabilir. Bilgisel dönüşüm, iş yerine yeni başlayan bir çalışanın oryantasyon eğitimi verilerek iş yeri ve yapacağı iş hakkında bilgilendirilmesi verilebilir.
3.Soru
Aşağıdakilerden hangisi "büyük işletmeleri kurumsal kaynak planlaması yapmaya iten işletme nedenleri" arasında yer alır?
|
Bütünleşik bilgi teknolojileri desteği sağlanması |
|
Faaliyet ve yönetim maliyetlerinin azaltılması |
|
Çoklu dil ve çoklu kur desteğinin sağlanması |
|
Standartlaşma yoluyla veri ve kayıtların temizlenmesi |
|
Stok maliyetlerinin azaltılması |
Büyük işletmeleri Kurumsal Kaynak Planlaması yapmaya iten işletme nedenleri;
1.Basit yapılara ilişkin nedenlere ek olarak bütünleşik bilgi teknolojileri desteği sağlamak,
2. Farklı numaralama, kodlama ve isimlendirmede standartlaşma,
3. İşletme çapında karar desteği sağlamak olarak sıralanabilir. Doğru yanıt A şıkkıdır.
4.Soru
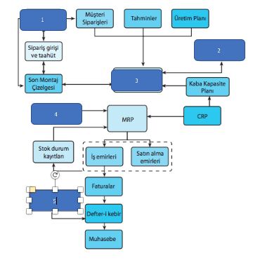
Verilen şemada "ekonomik mal" hangi numara ile gösterilmiştir?
|
1 |
|
2 |
|
3 |
|
4 |
|
5 |
5.Soru
Modern kurumsal kaynak planlaması yazılımlarında kullanılan, birçok tabloyu bir arada içeren ve yapılacak bir veri girişinin tüm sistem içerisinde kullanılmasına olanak tanıyan bileşen aşağıdakilerden hangisidir?
|
Kontrol |
|
Yapı |
|
Veri tabanı |
|
Uyarlama |
|
En iyi uygulamalar |
Modern kurumsal kaynak planlaması yazılımlarında standart ve ilişkisel veri tabanı kullanılmaktadır. Diğer bir ifadeyle bu sistem birçok tabloyu bir arada içermekte ve yapılacak bir veri girişini tüm sistem içerisinde kullanımına izin vermektedir.
6.Soru
Küresel piyasada faaliyetlerini yürüten işletmeler diğer işletmelere nazaran daha fazla konu ve sorunla karşılaşmaktadırlar. Bu konu ve sorunlardan birisini de işletmenin içinde kullanılan konuşma dilinin sistem içerisindeki yeri ve verilerin kullanıcıların anlayabileceği şekilde çevrilmesi meselesi oluşturmaktadır. Kurumsal kaynak planlamasının içinde lokal yasalar ve spesifik veri ihtiyaçlarını karşılayacak modüller yer almaktadır. Bu açıdan kurumsal kaynak planlamasının işletmeler açısından sorun oluşturabilecek bu meseleyi çözebileceği ifade edilebilir. Çünkü işletme açısından kullanılacak verilerin o veriyi kullanan birimlere doğru bir şekilde iletilmesi, doğru karar verilebilmesi açısından hayati bir önem taşımaktadır.
Yukarıda anlatılanlar, bir kurumsal kaynak planlaması yazılımında aranması gereken özelliklerden hangisinin tanımı sayılabilir?
|
Kontrol |
|
Yapı |
|
Veri Tabanı |
|
Uyarlama |
|
En iyi uygulamalar |
Doğru cevap yapıdır.
7.Soru
Aşağıdakilerden hangisi işletmelerin KKP sistemlerini kurmalarına neden olan teknik nenelerden biri değildir?
|
Bakımı zor arayüzlerin değişimi |
|
Düzenli büyüme |
|
Outsourcing yoluyla yazılımların bakım masrafının azaltımı |
|
Veri girişinde tekrarın ve buna bağlı olarak hataların azaltımı |
|
Bilgi işlem maliyetlerinin düşürülmesi |
8.Soru
Aşağıdakilerden hangisi verilen ifadeyi en iyi şekilde tanımlamaktadır?
"……………. : Belirli bir hizmetin ya da ürünün tasarımı, geliştirilmesi, hazırlanması ve üretimi sürecinde iyileştirmeyi ve verimliliği sağlamak üzere uygulanan süreçlerin ardışımı ve etkileşimleri hakkında bütünsel görünüm"
|
Konsinye satış |
|
Radyo Frekanslı Tanıma teknolojisi |
|
Süreç modeli |
|
Elektronik veri transferi |
|
Proje |
Süreç modeli: Belirli bir hizmetin ya da ürünün tasarımı, geliştirilmesi, hazırlanması ve üretimi sürecinde iyileştirmeyi ve verimliliği sağlamak üzere uygulanan süreçlerin ardışımı ve etkileşimleri hakkında bütünsel görünüm (“Türkçe Bilim Terimleri Sözlüğü,”).
9.Soru
Aşağıda verilenlerden yöntemlerden hangisi yeni poliçe talep edecek müşterilerin tahmin edilmesinde kullanılabilir?
|
Pazar sepet analizi |
|
Kurumsal kaynak planlama |
|
Değişim mühendisliği |
|
Veri madenciliği |
|
Matematiksel modelleme |
Literatürde veri madenciliğinin kullanılabileceği ve işletmelere faydalı olabileceği alanlar ifade edilmektedir. Bu alanlardan bir tanesi de finansal servislerdir. Finansal servisler başlığı altında veri madenciliği; yeni poliçe talep edecek müşterilerin tahmin edilmeside, sigorta dolandıcılıklarının tespitinde ve riskli müşteri örüntülerinin belirlenmesinde kullanılabilir. Doğru cevap D'dir.
10.Soru
Aşağıdakilerden hangisi işletmelerin yeniden yapılandırmada başarılı olabilmesi için izlemesi gereken adımlardan birisi değildir?
|
Yeniden yapılanma çalışması, açıkça tanımlanan stratejik bir misyonla oluşturulmalıdır. |
|
Yeniden yapılanma, kritik olan süreçlere odaklanmalıdır |
|
Geliri arttırmak amacıyla, yeni kaynaklar bulabilmek için yeni fırsatların aranması, yeniden yapılanma çalışmalarında önemli olabilir. |
|
Maliyet azaltılması yeniden yapılanmanın tek amacıdır. |
|
Yeniden yapılanma çalışmalarında liderlik önemli bir role sahiptir. |
İşletmelerin yeniden yapılandırmada başarılı olabilmesi için izlemesi gereken adımlar,
• Yeniden yapılanma çalışması, açıkça tanımlanan stratejik bir misyonla oluşturulmalıdır.
• Yeniden yapılanma, kritik olan süreçlere odaklanmalıdır.
• Geliri arttırmak amacıyla, yeni kaynaklar bulabilmek için yeni fırsatların aranması, yeniden yapılanma çalışmalarında önemli olabilir.
• Maliyet azaltılması yeniden yapılanmanın tek amacı değildir.
• Yeniden yapılanma çalışmalarında liderlik önemli bir role sahiptir.
11.Soru
Üretim firelerinin kolayca ortaya konabilmesi, malzeme devir hızının kolaylıkla görüntülenebilmesi, üretim sürecinin her aşamasında ürünün takip edilebilmesi gibi işletmelere kazandırdığı temel faydalarından olan sistem aşağıdaki şıklardan hangisidir?
|
MRP sistemi. |
|
KKP sistemi. |
|
CRP sistemi. |
|
DRP sistemi. |
|
MRP II sistemi. |
MRP II sistemlerinin işletmelere kazandırdığı temel faydaları aşağıdaki gibi sıralamak mümkündür (Luber, 1991):
Üretim firelerinin kolayca ortaya konabilmesi,
Malzeme devir hızının kolaylıkla görüntülenebilmesi,
Üretim sürecinin her aşamasında ürünün takip edilebilmesi...
12.Soru
Aşağıdakilerden hangisi işletmelerin kurumsal kaynak planlaması yazılımından beklentileri arasında yer almaz?
|
Firma dışındaki süreçlerin standartlaşması |
|
Bölümler ve çalışanlar arasındaki iletişimin netleştirilmesi |
|
Dökümantasyonun ve raporlamanın düzenli yapılması |
|
İş takibinde kolaylık sağlanması |
|
Müşteri memnuniyetinin artırılması çabaları |
İşletmelerin kurumsal kaynak planlaması yazılımından bazı beklentilerinin olması beklenen bir sonuç olma özelliğini taşımaktadır. Bu beklentiler aşağıdaki şekilde sıralanabilir: • Müşteri, tedarikçi ve diğer paydaşlarla olan iletişimin artırılması çalışmaları • Firmada kullanılan teknolojilerin tek sistemde birleştirilmesi • Firma içindeki süreçlerin standartlaşması • Bölümler ve çalışanlar arasındaki iletişimin netleştirilmesi • Dökümantasyonun ve raporlamanın düzenli yapılması • İş takibinde kolaylık sağlanması • Verilerin karar verme sürecinde kullanılırlığının artırılması • Kurumda direkt maliyetlerinin azaltılması • Müşteri memnuniyetinin artırılması çabaları • İşletme kaynaklarının daha etkin ve verimli kullanılması • Siparişlerin zamanında teslimi • Firma stok oranlarının düşürülmesi çalışmaları • Planlama ve karar alma süreçlerinin kısalması • Pazar payının artırılması • Üretim performansının artırılması olarak sıralanabilir. Doğru yanıt A şıkkıdır.
13.Soru
I. Teknoloji
II. Sosyal eğilimler
III. İşgücünün yapısı
IV. Ekonomik koşullar
Yukarıdakilerden hangisi ya da hangileri işletmeleri değişime yöneltebilecek nedenler arasındadır?
|
I, II, III, IV |
|
II, IV |
|
I, III |
|
Yalnız II |
|
Yalnız IV |
İşletmeleri değişime yöneltebilecek bazı nedenler bulunmaktadır. Bunlar şu şekilde sıralanabilir: işgücünün yapısı, teknoloji, sosyal eğilimler, dünya politikaları, ekonomik koşullar, rekabet koşulları. Doğru cevap A’dır.
14.Soru
Aşağıdakilerden hangisi işletmelerin büyümek için en çok kullandığı yöntem olan birleşmenin faydalarından birisidir?
|
Ürün veya hizmetlerini daha az kaynak kullanarak üretebilmek. |
|
Atıl olan makinelerin elden çıkarılması |
|
Bakım/onarım maliyeti |
|
Nakit yönetimi |
|
Personelin azaltılması |
İşletmeler büyümek için birleşebilirler ve bunu sonucunda da ürün veya hizmetleri daha az kaynak kullanarak üretebilirler.
15.Soru
KKP sistemlerinin sahip olduğu hangi mimari, şirketin tüm çalışanlarının, tek bir birleşik kullanıcı ara yüzü sayesinde gerçek zamanlı bilgiye ulaşabilmesini sağlamaktadır?
|
Veritabanı |
|
Uçtan uca (Peer to peer - P2P) iletişim |
|
İstemci / Sunucu teknolojisi |
|
Dağıtık sistemler |
|
Blok zinciri |
KKP sistemleri, gerçek zamanlı, açık istemci/sunucu mimarisine sahip yapılardır. İstemciler bilgiyi uzaktan işleme olanağına sahiptir. KKP ve yazılım seçim süreci ve yeni bir girdi tüm istemci zincirine ulaşır. Böyle sistemlerin işletmelere çekici gelmesinin nedeni, bir şirketin tüm çalışanlarının, tek bir birleşik kullanıcı ara yüzü sayesinde gerçek zamanlı bilgiye ulaşabilmesidir.
16.Soru
Aşağıdakilerden hangisi işletmelerin kurumsal kaynak planlamasına geçiş kararı üzerinde etkili olan teknolojik nedenlerden biridir?
|
Finansal döngü |
|
Personelin azaltılması |
|
Sipariş yönetimi döngü zamanı iyileştirmesi |
|
Sistemlerin 2000 yılı problemlerine uyumlu olmaması |
|
Stokların azaltılması |
Sistemlerin 2000 yılı problemlerine uyumlu olmaması, işletmelerin kurumsal kaynak planlamasına geçiş kararı üzerinde etkili olan teknolojik nedenlerden biridir.
17.Soru
Yandaki şeklin iş akış şemalarındaki anlamı nedir?
|
İşlem |
|
Karar |
|
Kontrol |
|
Döküman |
|
Girdi Çıktı |
İşlemleri ifade etmek için iş akış şemalarında dikdörtgen kullanılır.
18.Soru
MRP II ve KKP sistemleri karşılaştırıldığında aşağıdakilerden hangisi söylenemez?
|
MRP II tek bir işletmeye, KKP birden çok işletme ve tesisin entegrasyonuna yöneliktir. |
|
KKP, ancak işletmenin değişim mühendisliği çalışmaları sonucu birbirinden ayrılmış üretim süreçlerinin oluşturulduğu ve bu süreçlerin yönetiminin kısmen bağımsız olarak hareket edebildiği durum için söz konusudur. |
|
KKP, hiçbir zaman MRP II'ye ikame bir sistem değildir. MRP II'nin daha geliştirilmiş bir halidir. |
|
MRP II'de başarılı olmuş işletmelerde KKP etkin sonuçlar verir. |
|
MRP II'deki modüller yapı KKP için söz konusu değildir. |
MRP II'deki modüller yapı KKP için de söz konusudur.
19.Soru
I. Kontrol
II. Yapı
III. Maliyet
IV. Uyarlama
Yukarıdakilerden hangisi ya da hangileri işletmelerin kullanacakları bilgi teknolojilerini seçerken göz önünde bulundurması gerekenler arasındadır?
|
Yalnız I |
|
I, II |
|
I, II, III |
|
I, II, IV |
|
I, II, III, IV |
İşletmeler kullanacakları bilgi teknolojilerini seçerken göz önünde bulundurması gerekenler: Kontrol, Yapı, Veri Tabanı, Uyarlama ve En iyi uygulamalardır. Doğru cevap D’dir.
20.Soru
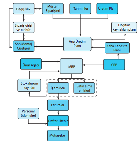
Yukarıda verilen şemada "Ana üretim planı" hangi numara ile gösterilmektedir?
|
1 |
|
2 |
|
3 |
|
4 |
|
5 |
-
- 1.SORU ÇÖZÜLMEDİ
- 2.SORU ÇÖZÜLMEDİ
- 3.SORU ÇÖZÜLMEDİ
- 4.SORU ÇÖZÜLMEDİ
- 5.SORU ÇÖZÜLMEDİ
- 6.SORU ÇÖZÜLMEDİ
- 7.SORU ÇÖZÜLMEDİ
- 8.SORU ÇÖZÜLMEDİ
- 9.SORU ÇÖZÜLMEDİ
- 10.SORU ÇÖZÜLMEDİ
- 11.SORU ÇÖZÜLMEDİ
- 12.SORU ÇÖZÜLMEDİ
- 13.SORU ÇÖZÜLMEDİ
- 14.SORU ÇÖZÜLMEDİ
- 15.SORU ÇÖZÜLMEDİ
- 16.SORU ÇÖZÜLMEDİ
- 17.SORU ÇÖZÜLMEDİ
- 18.SORU ÇÖZÜLMEDİ
- 19.SORU ÇÖZÜLMEDİ
- 20.SORU ÇÖZÜLMEDİ